Answers Database
M1 Constraints: How do I specify Timespec and Timegroup constraints in aUCF file
Record #1607
Product Family: Software
Product Line: FPGA Implementation
Problem Title:
M1 Constraints: How do I specify Timespec and Timegroup constraints in
aUCF file
Problem Description:
Keywords: ucf, timespec, timegroup, constraint, timing
Urgency: Hot
General Description:
The User Constraint File (UCF) is a user created ASCII file that holds user
timing and location constraints. It is read by ngdbuild, which also takes
a design netlist, like edif, and produces a .ngd file.
Solution 1:

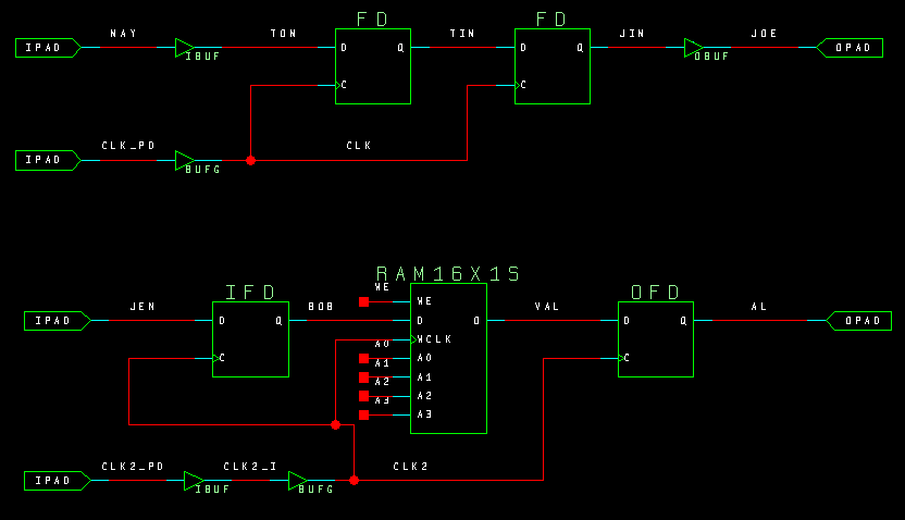
Sample Timing Constraint Schematic
-- User Constraint File (UCF) Below---
# This is a comment
# Period specifies minimum PERIOD of CLK net. Offset specifies
# that data on MAY, can arrive upto 6 ns before the clock edge arrives
# on CLK. NOTE: Period constraints do not apply to elements in
# ouput pads.
NET CLK PERIOD = 20ns;
NET MAY OFFSET = IN:6ns:BEFORE:CLK_PD;
# Groups all clocked loads of CLK2 into CLK2_LOADS timegroup
# Groups all clocked loads of VAL into VAL_LOADS timegroup
# TNM => Timegroup NaMe
NET CLK2 TNM=CLK2_LOADS;
NET VAL TNM=VAL_LOAD;
# Specifies worst case speed of path from IPAD to CLK2 loads.
# Includes pad, buffer, and net delays. TS01 is a timespec
# identifier; it can have names of the form TS<string>.
# PADS(CLK2_PD) is a timegroup name specified inside of a
# timespec.
TIMESPEC TS01=FROM:PADS(CLK2_PD):TO:CLK2_LOADS=15ns;
# Specifies the maximum frequency for all loads clocked by CLK2.
TIMESPEC TS02=FROM:CLK2_LOADS:TO:CLK2_LOADS=30Mhz;
# Specifies the minimum delay on the path from Synchronous
# RAM to OFD. Includes Clock to Out delay, net delay,
# and setup time.
TIMESPEC TS03=FROM:CLK2_LOADS:TO:VAL_LOAD=15000ps;
End of Record #1607
| For the latest news, design tips, and patch information on the Xilinx design environment, check out the Xilinx Expert Journals! |